从行业应用看周界防范入侵探测器评价因素
周界防范是整个安全防范系统的第一道防线。其对于整个安全防范系统预警的及时性、处置的有效性具有决定的意义。相当部分的周界防范产品已经有相关的国家/行业/企业标准对于其具体技术指标进行了规定;周界防范系统的设计、施工以及验收等具体要求,也有了工程技术规范予以确定。我们根据实践中切身体会和认真思索,从应用角度对于周界防范产品和系统提出评价因素的概念。
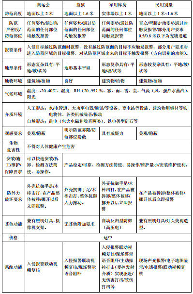
不同应用领域对于周界入侵探测产品、系统提出的要求
考虑到代表性,选择以下四种应用进行统计,如表1所示。
表1 不同领域对于周界入侵探测产品/系统提出的要求
以上分类尚不尽全面,比如说归类于气候环境中的:雾、雨、雪、尘、气流(风、强烈水蒸汽)、阳光等,相对于红外射束、激光射束、微波射束等防范介质而言,这些因素全部或部分均为介质影响性因素;可以说,气候环境和介质环境针对于不同探测器,是可以互为转化的。
周界防范应用评价的因素和指标
从上述对需求统计归类,我们发现不同行业对于周界防范具体的需求虽然不同,但是需求点是具有共通性的,我们把这些共通性的需求点归纳为以下评价因素。
严密性因素。入侵探测器防范的严密性:应该形成有一定高度的、无缝隙的“封闭式”防范屏障。确保当入侵者(被防范物体)/采用正常速度、采用任何姿势、从这个屏障的任意部位通过时,均应触发报警信号输出。
地形因素。周界都会有各种地形状况,最简单情况就是周界的各种角度的转折;比较复杂的情况是周界的地面的高低起伏;再者是地面有坎、坝、溪、河流等。地形因素的适应性是入侵探测器的安装、布置可以适应上述各种地形变化,并使防范介质可以沿地形走势构成有效屏障。
目标因素。目标因素定义是:在探测器覆盖区域内,可能触发入侵探测器报警之目标——人、车、动物等诸因素的集合。目标因素的相干性是表达防范灵敏度的指标,分别有:目标接近防区报警;目标穿越防区报警;目标穿越防区不报警。
环境因素。环境因素包括:气候环境、地物环境、以及与探测介质具有关联性的各类介质环境(包含电磁环境)。
景观因素。指入侵探测器的布设与景观防范目的协调程度。
施工维护因素。是指前端入侵探测器的信号输出方式、与系统中各种/各类/各型号的后接控制设备的连接方式、系统选型等对于施工/维护的布线与连接、操作提示和产品的故障提示对于普通施工维护人员掌握难易程度;调试辅助工具和培训方法的有效程度等。
生物危害性因素。目前部分常用周界防范入侵探测器所使用的探测介质,在其能量标准超过一定量限之后,将对于人体(生物物体)产生不同程度的伤害。比如激光射束可以对人眼造成永久性伤害;微波射束长时间照射对人体有伤害;超声波可以造成对于人(动物)的听力及神经系统损坏等。
对人体无伤害性,是要考虑在人员密集活动的区域,不应使用对在防御区域附近正常活动、现场职守人员身体的健康与安全有害的探测介质(剂量)。
功能因素。某些周界防范入侵探测器不仅具有入侵探测功能,还具有其他实用的功能。如红外线幕墙同时还具有照明灯具、摄像机支架等功能;张力型周界防范入侵探测不仅具有入侵探测功能,还具有有形阻隔的功能;脉冲电子围栏不仅具有入侵探测和有形阻隔的功能,还具有自动反击功能;而系统级的其他功能包括主动操控打击,实现驱赶无伤害打击/致伤打击等。
价格因素。具有使用方可以承受的合理价格。报警复核及时性因素。报警信号传递到系统控制中心的及时性;值守人员复核的及时性。
上述评价因素中a~g针对于入侵探测器,h~j还涵盖了整个系统。这些评价因素具有可以量化表达的相应定义及量化的指标。
由于其中部分因素的内容在工程技术规范中得到了表达,鉴于篇幅等原因,重点举例分析其中两项评价因素。
环境因素。定义:评价周界防范系统抗御各类环境干扰能力的指标。
公式表达:0<σ≤1 ,σ为环境因素相干因子 0<σ说明周界防范产品/系统一定会受到环境影响,σ越接近0,系统越趋于稳定,但是不可能达到σ=0;而σ=1时,表示环境因素完全影响(干扰了)周界防范产品/系统的工作,使其始终处于误报警状态;σ∈(0,1]说明由于各项环境因素共同影响,使周界防范系统处在不同的亚稳定度与误报警状态之间。
这里需要说明的是,由于周界防范系统采用入侵探测器的防范介质不同,所对应的环境因素相干性不尽相同。举例说明:泄漏电缆探测介质的报警触发条件是电磁场变化量,其防范区域是沿着布防线缆形成的一条具有相应宽度的立体带状,如果该区域内有水/电管路,则一旦管路内的水/电流量产生变化,就可以引起电磁场变化,从而成为相干介质环境因素引起报警触发;现有的主动红外入侵探测类产品的报警触发条件是探测介质——红外脉冲射束被阻断,而如果防范区域有植物生长,就可能阻断红外脉冲射束,成为而引起报警触发的相干地物环境因素;高压脉冲围栏的报警触发条件是工作电流的短路或开路,飘落在其线缆之间的杂物在雨天引发短路,也可以成为引发起报警的相干性地物环境因素;遮挡式微波报警触发条件是在防御区域内探测到足够大物体的移动,如果其防御区域内有一定高度的成片植物,当植物被风吹动,也有成为引发报警的相干性地物环境因素的可能;而声波/超声波类入侵探测产品的探测覆盖区域是距离与形状是随着周围相关环境介质变化的立体空间,任何声波波长、声压强度和声波波形复合成其触发条件的声源,都是与其相干的介质环境因素。当然,还有温/湿度、雾、雨、雪、尘、气流(风、强烈水蒸汽)等气候环境;植物、建筑物、现场杂物等地物环境;雷电、水电管道及设备、铁电物体等形成的电磁环境、人工及自然界的噪音/振动等也属于介质环境相干因素。
整体环境因素应该是各种子环境因素交互构成的集合。有σ=∑σijk 其中i(地物)=i1植物/i2建筑物/i3杂物;j(气候)=j1温度/j2湿度……;k(介质)=k1水管/k2电线……。
由于每种入侵
